Somaliland Quality Control

Telephone

+252 63 525729

Office Address

Nearby Ministry Of Water Development

Submit Certification Enquiries

To submit certification enquiries contact SQCC department of Standards and Certifications

E-mail: standers.sqcc@sldgov.org
Telephone: 525729

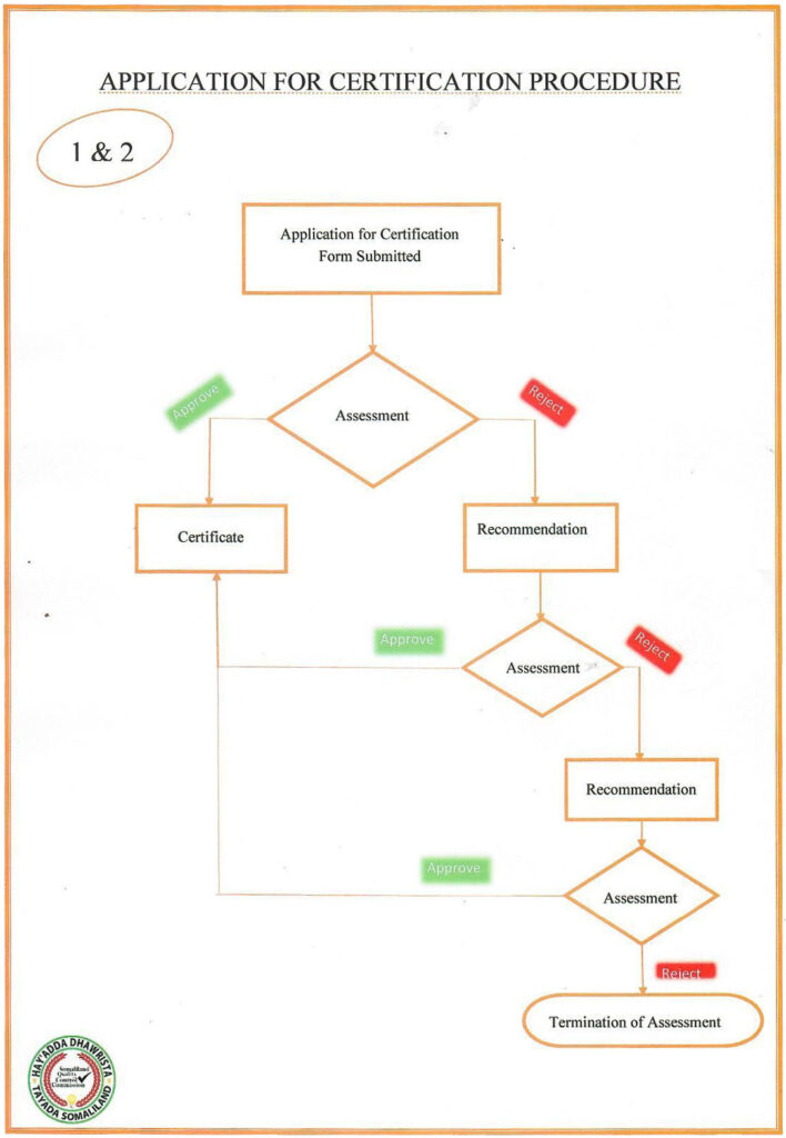
Application For Certification Procedure